昨天(1月2日)深夜至今天(3日)凌晨,某女网红博主连发微博,指向疑似与众多男艺人“私下来往”,所涉及艺人包括鹿晗、林更新、范丞丞、檀健次、张一山、黄明昊、周奇等,引发巨大热议。她还在粉丝群爆料“王安宇与关晓彤在一起”。

今早(1月3日)8时许,王安宇工作室以及关晓彤工作室,先后发声明称该女子造谣,将(已)通过律师追究相关主体法律责任。
此外,今天(3日)凌晨至上午,众多男明星工作室相继发布声明。
今天(3日)凌晨5时许及7时许,鹿晗工作室连发两条回应称,“针对对鹿晗先生私生活的大规模造谣与诽谤,我工作室已委托律师依法固定证据数十条,同时已经进入相关法律程序中。再次提醒广大网友,任何个人或组织如继续通过捏造、散布谣言等方式侵害鹿晗先生名誉,均需依法承担相应的法律责任。请立即停止传播不实信息,并删除已发布的相关内容。”


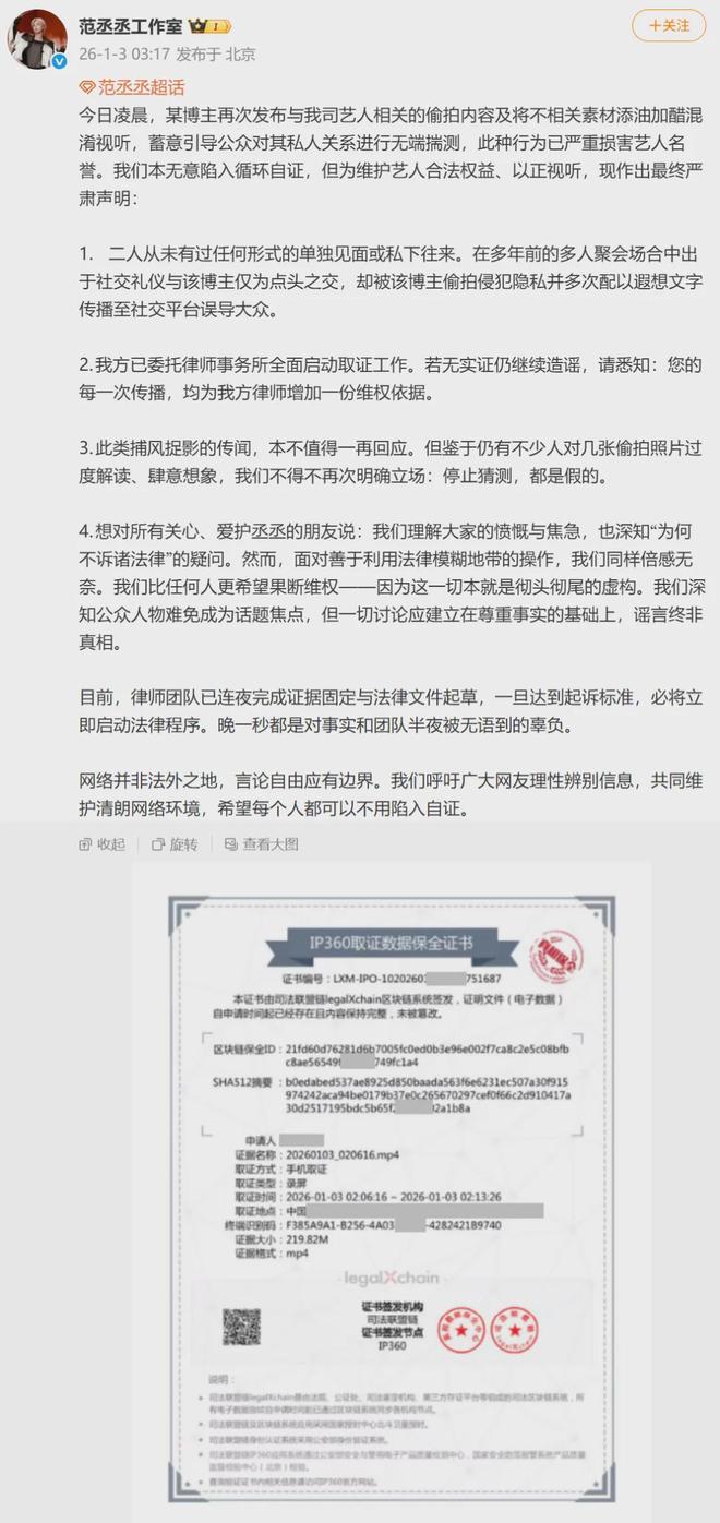
今天(3日)凌晨3时许,范丞丞工作室表示,某博主再次发布与我司艺人相关的偷拍内容及将不相关素材添油加醋混淆视听。范丞丞与该女子从未有过任何形式的单独见面或私下往来。在多年前的多人聚会场合中出于社交礼仪与该博主仅为点头之交,却被该博主偷拍侵犯隐私并多次配以遐想文字传播至社交平台误导大众。律师团队已连夜完成证据固定与法律文件起草,一旦达到起诉标准,必将立即启动法律程序。

今早(3日)近6时,黄明昊方面发声:“该自媒体账号发布的关于黄明昊的信息均为毫无事实依据的谣言!我司已留存相关证据,将依法追究造谣传谣者的法律责任。”

今早(3日)8时许,林更新工作室发声:“针对各平台不实信息已取证并委托律师处理。如iamroosie女士所说患有病症属实,希望她早日康复、身心健康。祝大家假期快乐! ”

今早(3日)8时许,檀健次工作室发布声明称,近期,网络平台出现涉及该工作室艺人的失实、误导信息,工作室已委托律师安排证据固定,并将采取必要措施合法维权。请广大网友理性甄别网络信息,共同维护健康的网络环境。

今早(3日)9时许,周奇工作室发布声明称,“针对某网络用户对我方艺人周奇先生的不实言论,我方已委托律师团队取证并采用法律手段维护周奇先生的合法权益,对任何触犯法律的行为绝不姑息!”

截至今天(3日)13时许,南都记者查看该女网友微博,早上仍可见的疑似报料与男明星关系相关帖文,均已清空(删除或隐藏)。
南方都市报(nddaily)、深圳大件事(nandusz)综合报道
还木有评论哦,快来抢沙发吧~